119
随着国内国外疫情防控形势与经济形势的向好发展,越来越多家长在关心讨论孩子长远的教育路线问题:“我的孩子刚上中学,应该如何评估是否适合走国际教育路线?要参加中考高考,如何规划中学的英语学习?文科理科如何平衡?”
今天的文章,我们先从几个例子谈起。

A同学,初三,孩子具有很强的理科学习能力,数理化都不错;但文科一直很一般,零敲碎打补过很多课也没啥用。目标读市重点高中,学霸高手过招胜负只在毫厘间,语文、英语成了眼下最棘手的问题,寄希望于单科的补习突破。
B同学,高二,区重点校普通班,孩子各个科目都补习,但是学习和吸收效率一般。先补了英语,效果不太明显;然后又猛学数学物理,但发现也没跑赢学业压力的增长速度。眼看期末/高考越来越近了,孩子和家长逐渐焦虑中……
C同学,高三,孩子的英语从小就一路领先同龄人,但其他科目则非常一般,定位有些尴尬。想要走国际教育的出国路线,但是其他成绩一直提不上来,家人变得有些迷茫。

上面几位学生遇到的学习问题是初高中生普遍存在的,在他们身上,我们更多要关注的是背后原因是什么?作为家长,该如何提早规划学习的路线与方法、才能让孩子成功跻身世界名校?
接下来,我们从初高中生校内学习的基本规律、学科融合的困难、时间管理的困难三个方面共同探讨孩子的学业规划。
著名教育学家布鲁姆的认知理论,将学习分成了:记忆、理解、应用、分析、评估、创造,共六个层次。

任何学习者学一门具体的学科知识(哪怕小到一个知识点)都会基本遵循这个规律。
其实这个学习规律能够帮我们梳理出上面三个例子的重要原因:那就是初高中生校内学习的两大困难:“学科融合的困难+时间管理的困难”。
例如,面对语数外、物化生,多门学科的融合,困难在哪里?
中学阶段与小学阶段相比,数学进一步分为代数加几何,外加物理学科的介入,初中生面对着理科学习快速“上强度”的情况。为何说“上强度”?因为初中阶段的理科的题目是基于记忆理解,快速切换场景,需要学生抽象迁移去解题的。物理的混联电路是如此、复杂滑轮组合是如此、数学的几何证明题是如此、多项式与函数更是如此。换句话说,理科考查的是“记住核心算法+推广应用”的能力,是自下而上的能力。

转过头来,咱们再说说文科:英语和语文,这些科目的学习不同于理科:文科没办法让孩子们记住N条基本法,然后斩获高分;那几乎是不可能的。比如这个定语从句的例子,就很具有代表性了:
Among the more plausible suggestions for large brain size are that the complexity of processing high-frequency echolocation information requires the development of large centers in the cerebral hemispheres, and/or that the degree of sociality which is exhibited by many species, in which individual animals recognize and have particular long- and short-term relationships with a number of other individuals, has favored the evolutionary development of a large, complex brain.
文科的能力快速提升与巩固,与理科相反,它无法形成理科那样的“知识裂变”,而是自上而下的、由实操来牵引理解和记忆。
熟记并多推导数学平方差公式几遍,能让孩子在做代数练习题的时候提高效率提高正确率。但要想把五花八门的语法、习惯搭配、从句搭配理解透彻,可不是只靠多背几遍语法规则就能做到的;需要的是真正读懂更难的、更长的英文句子,才能返回头来吊打现在的英语阅读例题。

学科融合的困难、个人的学习兴趣及习惯,令许多孩子都开始偏科。对每个同学来说,偏科都是致命的隐性毒药,会成为影响你整体成绩的重要因素,一到考试就容易爆炸!
对于自己不擅长的科目,同学们是不是经常有“我很无能”、“我绝对不是学这个的料”等这些想法呢?久而久之,大家甚至会对偏科科目产生恐惧心理,进而形成逃避心理,结果越不爱学,成就就越差,学习走入了恶性循环。
也有家长为难地说:“老师,我家孩子太忙了,总是没有时间、而且我能明显感觉孩子在每学期都比上学期时间紧张好多,怎么办?”这就是初高中时间管理困难的问题。
针对以上难题,给予初高中生的建议是:先文后理,文求高,理求稳。既保证了校内全学科成绩有好基础,中考、高考成绩有保障;也可以提早规划学习OSSD课程,走国际教育路线。真正的双线规划,不是在仓促中为孩子设置双重目标、双重保险,而是提早进行准备,为孩子真正“减负”。

目前国内无论中考还是高考,都是学科学生不擅长,但是也是必修课,并且需要参加会考才能够拿到毕业证。即使在新高考改革的浪潮下,依然很多学生不喜欢选政治、历史、物理、地理。

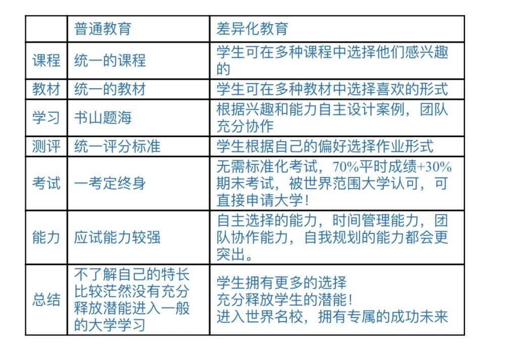
而OSSD课程的差异化教育,是基于每个学生都有不同的学习风格、兴趣和强项,不同的学习能力和学习目标,教育应该尊重每个学生的不同特质,调整教育方案以适应学生的不同特质,从而帮助每一位学生发挥其最大的潜能。
与此同时,OSSD课程的学习及毕业条件与传统的应试教育完全不同,OSSD倡导以自己最擅长的方式评分,每个学生都能达到自己最优成绩。OSSD学生可以在近30门大学准备课中根据自己的兴趣、能力和申请大学专业选择课程进修,完成30个高中阶段学习课程(包括必修学分18个、选修学分12个),方能顺利毕业。
此外,OSSD差异化教育并不完全是个人化教育,相反,它考虑和选择的是多样的教学方法, 常常为满足不同学习者的需求和偏而开展灵活的小组学习方式。

OSSD差异化教学要点
在OSSD的教学理念里,更善于发现每个孩子擅长的领域和兴趣点,生涯规划贯穿整个高中阶段,还能提前为大学选专业提供有价值的参考。OSSD差异化教育还体现在能够帮助每一位同学在一年内发挥最大潜力。知识点薄弱的同学,强化知识点,心态不好的同学,沟通梳理正确心态;没有目标的同学,沟通挖掘兴趣及特长规划未来确定目标;哪里不会补哪里,哪里出问题,就针对解决哪里。
下面这张图能够更加直观的让家长及同学们了解这种OSSD学习与国内课程体系差别巨大:

我们希望更多的中国学生通过OSSD项目,在国内也可享受到差异化教育,真正找到自己的兴趣和爱好,释放自己的潜能,实现自己真正想要的成功,而不是困在大众标准下的人生赢家。

也有家长问,我的孩子初三毕业或者刚上高中,学习OSSD课程,将来通过这个文凭出国靠谱吗?首先,美世OSSD项目是与加拿大女王学院合作,引入全球最优质的高中教育系统之一的加拿大安省教育系统 Ontario Secondary School Diploma(OSSD),入读学生直接注册加拿大安省学籍,在国内完成全部课程的学习,并以当地生源身份申请大学。

也有家长可能还没能明白OSSD与其他国际课程的区别在哪里,其巨大优势在哪里,这里我们就来分析一下OSSD课程的优势所在。
学习时长。OSSD的课程学习并不长,最快可以8个月完成。学生可以从初三开始学习,也可以从高三开始学习,一般初三开始学的话,需要两年到三年,高三的话就需要8个月到一年。可供学生选择的时间比较多。
学习难度。相比国内初高中课程以及AP或者A-Level课程,OSSD课程的难度相对不会很高,最低申请标准很容易达到。AP课程是属于大学先修课程,学习科目比较难,考验的学生的学术能力,A-Level课程要申请英国名校一般要成绩达到A*,对于学生,来说压力还是比较大的。国内中考高考的难度就不言而喻了,但是OSSD课程的成绩构成由70%的平时成绩+30%的期末成绩,学生可以多次提高自己的成绩,不存在一考定胜负。

以加国学生身份申请世界名校。OSSD课程毕业后学生的学籍是加拿大毕业生,以加拿大毕业生的身份申请加拿大大学,会相对有地方扶持和优惠政策,对于想要在加拿大留学的学生来说,是个很好的选择。而其他国际课程取得学籍都是本国学籍。
免托福雅思考试。很多留学申请都需要雅思成绩。但是OSSD课程可以免雅思成绩证明,这一点是很多国际课程不能比拟的。
进入名校机会大,OSSD课程的升学率高达到100%。通过OSSD平时成绩即可申请加拿大、英国、美国、澳大利亚、新加坡及中国香港的顶尖大学,一次考试不理想,还有机会补救和提高,直通世界名校。

成绩权威优势。国内高考成绩在国际上的权威性和认可度比较低,国外大学申请高考成绩至少要比一本分数线高30分,而且还在不断的抬高,使得中国学生留学之路难上加难。OSSD成绩在国际权威,认可极高。无数成功案例证实了以OSSD和安省高中成绩申请美、加、英、澳大学的录取比例远高于中国学生。戳→《Y同学收获多伦多大学、西安大略大学offer & L同学收获香港理工大学、悉尼大学offer真实案例》。
时间经济优势。获得OSSD文凭需要30个学分,中国高中课程可以最多转换24个学分,学生可以在10个月修完大学申请所需6门课程和其它OSSD毕业所需课程。戳→《具体学分转换及长沙L同学入学实例》。在国内就读OSSD课程,不仅节省经济成本,更节省时间成本,是性价比最高的名校通道。
最后,也是最重要的——弯道超车优势。从今年310美高放榜即可看出,美国本土的申请者增加、海外其他国家的申请者人数增加、头部学校竞争异常惨烈。拼美高,无非是为了日后进入美国本科名校更容易些。每年有那么多学子为了310放榜失眠,或在这场美高追逐赛中黯然神伤,一旦没被录取,又要继续拼GPA及课外活动竞赛,以增加未来申请顶尖大学的筹码。

现在,有了OSSD课程,这些都不必发愁。名校录取对学生国内高考成绩、高中GPA、毕业院校甚至是否参加高考并无任何要求,同时,无需提供任何语言成绩;让孩子弯道超车,直接赢在终点!
OSSD 适合人群:
中考成绩不理想/高考成绩不理想的考生
中学(初中+高中)在读想出国读高中的学生
常规申请名校被拒的高三在读/高中毕业生
想要直录世界名校的学生
想同时获得中国及加拿大学籍的学生
想享受加拿大本地学生申请大学资格
想修加拿大安省高中学分的学生
人生的选择很多,但真正正确的选择,会让你所走的弯路更少,从而脚踏实地,迈向下一处里程牌。
如果你想让孩子摆脱中考、高考“一考定终身”的噩梦,想利用OSSD国际教育体系为孩子铺平未来升学道路,那就快快扫描下图二维码咨询吧!


可点击一键复制微信号